座間高等学校 > 受検生の皆さまへ

更新日:2026年3月2日

ここから本文です。

受検生の皆さまへ

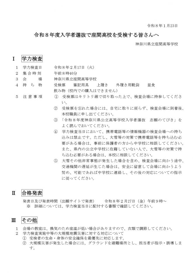
神奈川県立座間高等学校の受検上の注意は、下記リンクより確認してください。

「志願者へのお知らせ」(受検上の注意)

入学手続きについて

「入学のしおり」に記載ミスがありました。

大変ご迷惑をおかけいたしますが、下記のように修正いたします。

P.10

2 入学手続き

 (4)提出物

   ⑦教科書・副教材の配達伝票 は 必要ありません。

P.16

9 使用教科書と副読本について

 (1)教科書および副教材について

   1行目にあります

    「教科書・副読本の購入について」のプリント

   を削除いたします

※教科書副読本の購入に際しては

  「教科書注文サービスマニュアル」のプリントに記載されていますように

   QRコードからの申込です。

   ※ 代金は配達時に、代引きでの支払いになります

   ※ 伝票は封入されていません。

 

Adobe Acrobat Readerのダウンロードページへ

PDF形式のファイルをご覧いただく場合には、Adobe Acrobat Readerが必要です。Adobe Acrobat Readerをお持ちでない方は、バナーのリンク先から無料ダウンロードしてください。